陶瓷一線品牌陶瓷十大暢銷品牌廣東省守合同重信用企業工程瓷磚推薦品牌聯系我們我要加盟

財富咨詢熱線: 13392296278劉總(微信同號)

KCG705A01銀河米黃

KCG705A02銀河米灰

KCG705A05白銀狐

KCG705A06灰銀狐

KCG705A08普利斯米灰

KCG705A09普利斯中灰

KCG705A11英倫石淺灰

KCG705A13英倫石米黃

KYD71511珍珠白

KYD71512 可可咖

KYD71510淺米白

KYD71551白玉蘭

KYD71552皓月繁星

KYD/KFD71535木珠石淺

KFD71537木珠石棕

KFD71532水磨石

KTD158A003格陵蘭灰

KTD158A005路易杏斯

KCG602A01銀河米黃

KCG602A09普利斯中灰

KCG602A11英倫石淺灰

KMJ602M008

KMJ602M009

KMJ602M010

KFD8828 珍珠白

KFD8827微水泥奶白

KFD8851白玉蘭

KFD8852皓月繁星

KFD8853大地棕

KFD8826微水泥中灰

KFD126A011珍珠白

KFD126A012可可咖

KLS918039寒江雪

KLS918042克柯米灰

KLS918041白玉蘭

KLS918046烈焰灰

KLS918001爵士白

KLS918033巴黎時光

KLS918035南特灰

KLS918091魚肚白

KTL157A001賽納時光

KTL157A002卡杏諾

KTL157A003普爾灰

KLS9891 魚肚白

KLS9892 紀梵希(米白)

KLS9895 芬迪灰

KLS61291魚肚白

KLS61292 羊脂玉

KLS7591 魚肚白

KLS7592 羊脂玉

KLS7593 菲拉格慕

KLS7596 紀梵希(深灰)

KLS7595 芬迪灰

KLS7571白玉蘭

KLS7572克柯米灰

KLS7573赫蓮娜灰

KA9M61231白玉蘭

KA9M61232克柯米灰

KA9M61233赫蓮娜灰

KA9M61235卡基諾灰

KA9M61236烈焰灰

KA9M61225安拉卡淺灰

KA9M61262冬

KTA9889 寒江雪

ISO9001(質量管理)認證

中國國家強制性產品認證

放心消費承諾單位證書

健康家居優質品牌

ISO14001(環境管理)認證

OHSAS18001(職業健康安全管理)認證

產品質量合格證

產品質量合格證書

金艾陶福建武夷山青春館

金艾陶山東煙臺青春館

金艾陶云南保山青春館

金艾陶浙江湖州青春館

金艾陶湖北利川青春館

金艾陶山東濟南青春館

金艾陶四川瀘州青春館

金艾陶湖南臨武青春館

國家電網山東網瑞物產有限公司綜合服務中心2#綜合樓項目

德州·樂陵市人民醫院遷建項目

濟南-章丘山水泉城小區項目

濟南銀豐唐郡小區項目、濟南浪潮茗筑一品小區項目

聊城-綠城百合新城項目、德州-魯班御景國際項目

濟南國際賽馬場駿騰酒店項目

濟南東城逸家小區項目、濟南祥泰城小區項目

濟南綠城蘭悅公寓項目、山東福瑞達生物工程辦公樓項目
更多>>

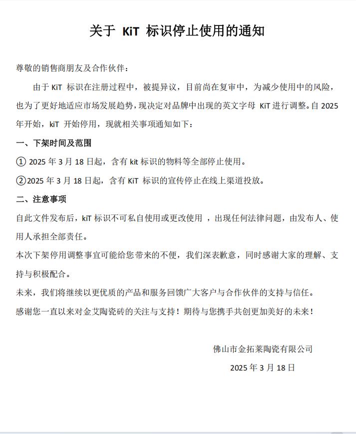
關于KIT標識停止使用的通知——關于KIT標識停止使用的通知

微水泥質感丨高端設計師趨之若鶩的新寵——微水泥質感丨高端設計師趨之若鶩的新寵
近幾年在歐洲快速興起的新一代表面裝飾材料“微水泥”,在高端設計師圈子里成為一種時尚新寵。“微水泥”并非傳統砌筑用的水泥,具有防水,耐磨,硬度高,超薄,極簡工業風等特點,而且平方造價基本上在600-1000元。看這個價格就知道它不是一般工薪階層的菜,只有一些高檔場所才會用得起。但是因為打造一體化質感效果出眾,高端設計師們還是非常喜愛這種材質。

新品丨金艾陶無限連紋大板800x2600mm——新品丨金艾陶無限連紋大板800x2600mm
新品丨金艾陶無限連紋大板800x2600mm

新品丨金艾陶無限連紋大板1200x2400mm——新品丨金艾陶無限連紋大板1200x2400mm
新品丨金艾陶無限連紋大板1200x2400mm

金艾陶質感巖板900x1800x9mm新品鑒賞——金艾陶質感巖板900x1800x9mm新品鑒賞
金艾陶質感巖板900x1800x9mm系列產品,全系列都是9mm的巖板底胚疊加復合干粒工藝,打造高端質感巖板。
更多>>
更多>>
更多>>

八月逆勢業績飄紅,煙臺金艾陶青春館樹立標桿——八月逆勢業績飄紅,煙臺金艾陶青春館樹立標桿
2019年8月18日,煙臺國金家居大咖明星總裁簽售會攜多重鉅惠活動來勢洶洶,金艾陶煙臺青春館作為在國金家居享有一定知名度的瓷磚品牌也積極籌備。

淡季也能80%簽單?金艾陶武夷山用行動演繹奇跡——淡季也能80%簽單?金艾陶武夷山用行動演繹奇跡
金艾陶武夷山專賣店“破冰出擊 任性一夏”大牌集結聯盟活動于昨日8月11日正式落地,活動優惠史無前例,六重大禮,擊穿低價。

五一黃金周,正確的打開方式在這里~
今天,金艾陶茂名高州青春館攜手長坡建材城舉辦盛大開業活動,現場還邀請了毛主席特型演員王金生先生親臨剪彩,很多高州小伙伴九點前已經到達高州青春館開業現場!

東莞虎門金艾陶青春館盛大啟航,現場火爆!
芳菲四月,春意盎然。借著初春的美好愿景,金艾陶瓷磚又迎來了新的顛峰,開啟了新的篇章。

315要對得起消費者,必須曝光金艾陶廣西南寧專賣店的鉅惠活動
今天是激動人心的315消費者權益保護日,對于聰明的你,315意味著什么?當然是~花更少的錢買更多更好的東西啦
更多>>
更多>>

金艾陶瓷磚先后央視展播品牌、榮獲陶瓷一線品牌、陶瓷十大暢銷品牌、陶瓷行業十大品牌、現代仿古磚十大品牌、緞光釉領軍品牌、金剛釉三甲品牌、工程整裝推薦品牌、設計師推薦品牌、新銳榜年度優秀產品等多項榮譽。
擁有13年專業研發生產瓷磚釉料的公司,擁用多項專利釉料,公司資金實力雄厚,在瓷磚釉面處理與工藝相當成熟,瓷磚品質有保證。


公司配有專業的產品研發團隊,并且每年都會遠赴歐州各國考察與石材的選購,進行產品的儲備,公司每半年都會推出新產品。目前擁有現代仿古磚、15°緞光釉、瓷拋磚、9面通體大理石瓷磚、金剛釉Ⅱ代瓷磚、2.0厚微晶石瓷磚、艾釉石瓷磚、噴墨瓷片(內墻磚)、拋光磚等多個品類200多款瓷磚花色。

公司在佛山南莊華夏設大型倉庫,所有瓷磚統一從工廠運回倉庫,保證瓷磚庫存和方便貨運公司裝貨,減少運輸成本。
公司擁有專業的網絡部,設計部,策劃部,售后服務部,負責品牌整體的服務與宣傳,并每年都會花巨資在百度、搜狗、好搜、行業媒體、新浪、騰訊、搜狐、網易、人民網等權威媒體投放廣告與新聞報道。

公司設置有銷售部、產品研發部、網絡營銷部、策劃部、設計部、財務部、庫倉管理部及行政部8大獨立部門,可為你提供專業的培訓、銷售模式的制定、廣告物料設計、活動策劃與執行、店面設計、互聯網渠道的宣傳、產品配送以及透明清晰的對賬單,開店到運營為您提供保姆式貼心服務。


艾草素是艾草精油的成份(sieversin),抗菌防螨,是被稱為家庭之肺——艾草中的精華提煉;瓷磚所用的釉料,均加入艾草素。
公司攜手專業的軟件開發公司合作,開發金艾陶瓷磚Ipad智能導購系統和金艾陶瓷磚 3D智能設計系統,助力終端銷售,8分鐘根據顧客戶型圖出3D效果圖、施工鋪貼圖、加工明細、購磚預算,從而提升訂單的成交率。
